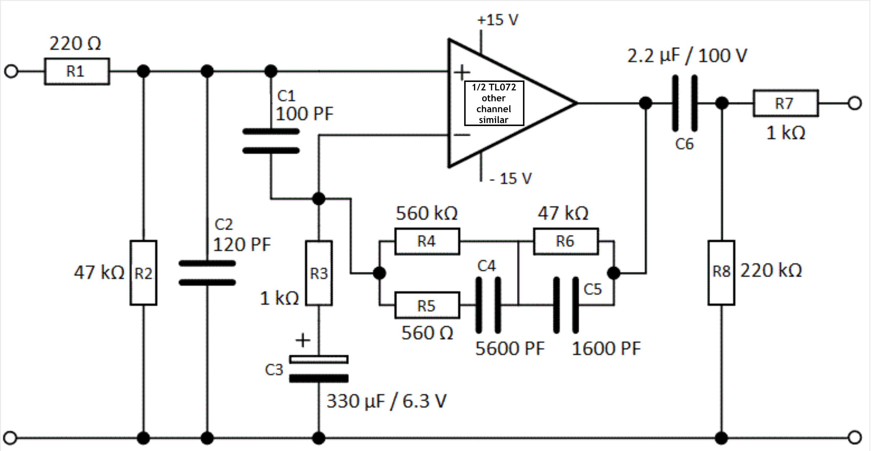
HeadPhono
| HeadPhone Release status: experimental |
|
|---|---|
| Description | Headphone amp meets phono preamp |
I need a headphone amp that will connect to my record player. Idea: Combine a CMOY headphone amp with some sort of simple yet decent sounding phono preamp.
